太阳集团tyc33455是山东省属全日制普通本科高校,坐落在“工匠鲁班·科圣墨子”的故里——山东省枣庄市。京沪高铁、京台高速公路等穿境而过,交通十分便利。学校市中校区占地面积1142亩,正在建设的新城校区占地1885亩,现设有教学院(部)22个,普通本科专业62个,本科专业涵盖文学、理学、工学、经济学、管理学、教育学、历史学、法学、艺术学、农学等10大学科门类,全日制在校生近2万人。
政治与社会发展学院是太阳集团tyc33455建立较早的院系之一。现设有思想政治教育、历史学和行政管理三个本科专业。现有任课教师27人,其中教授3人、副教授11人、讲师11人、助教2人;博士14人(其中3人在读)、硕士10人。省级学术骨干学科带头人培养对象1人,枣庄市有突出贡献的中青年专家3人,校级学科带头人和学术骨干3人,兼职硕士生导师1人。
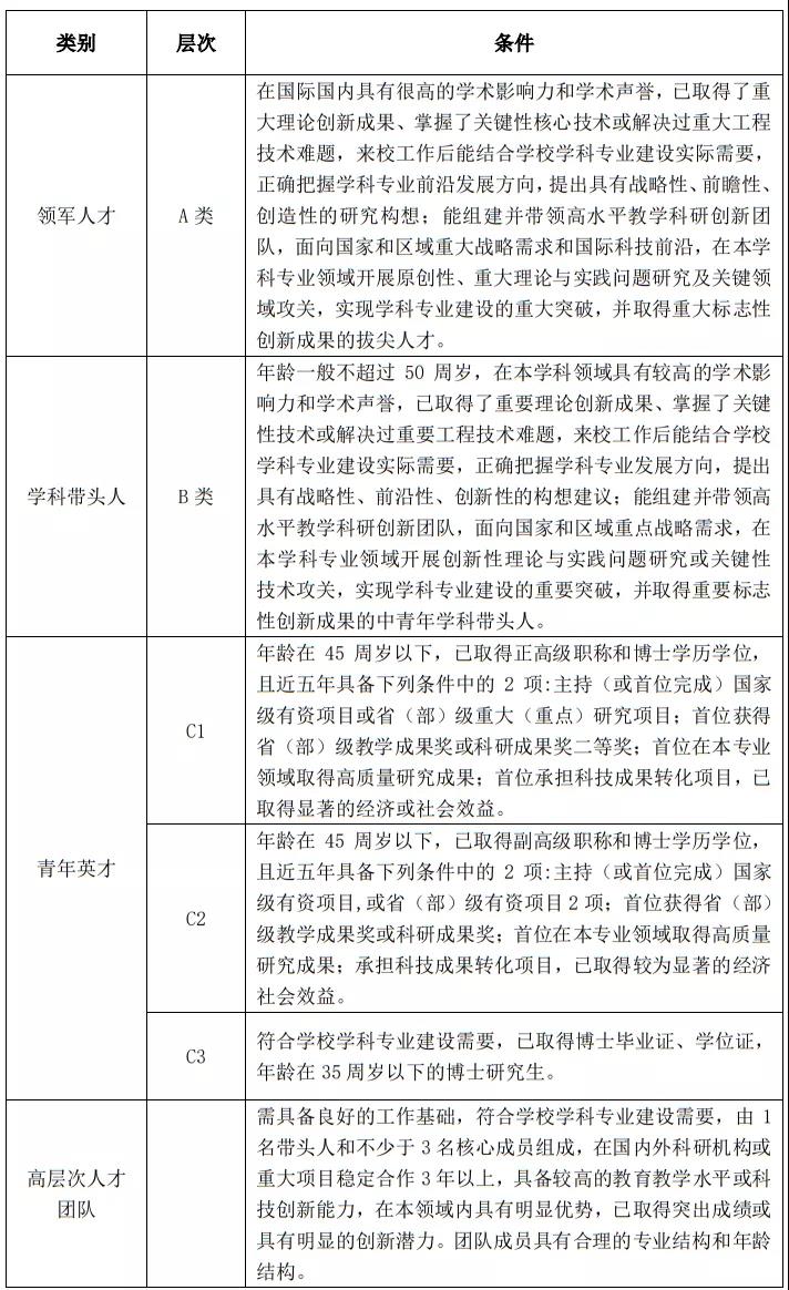
一、引进人才分类

说明:
1、对于学院急需紧缺的优秀人才,经学院上报学校研究后,可适当放宽引进条件。
2、欢迎海内外优秀人才依托我校、我院申报国家级和山东省人才支持计划和项目,获批后将享受相应层次人才待遇。
二、引进方式及待遇
(一)领军人才和学科带头人
“领军人才”和“学科带头人”可采取全职引进或柔性方式引进。
全职引进人才实行年薪制,学校在聘期内提供安家补助、团队建设经费、周转房等优惠政策,具体标准“一人一议”、“一事一策”。参考标准详见下表:

柔性引进人才实行协议薪酬制,具体标准视在校工作时间、工作业绩等协商确定,“一人一议”、“一事一策”。
(二)青年英才
“青年英才”可采取全职引进长期聘用或全职引进短期聘用方式引进。
长期聘用人才享受国家规定的工资、福利等待遇,同时学校为人才提供安家费、科研启动经费、海外访学经费、周转房(或租房补贴)等人才政策,具体待遇根据个人学术水平等情况协商确定。
全职聘用人才进校工作后,可申报学校重点人才工程项目,入选后享受60万元/年或30万元/年或10万元/年的人才津贴。
短期聘用人才聘期一般为3-5年,聘期内实行协议薪酬制。学校与短期聘用人员签订聘用合同,明确目标任务,若聘期内超额完成合同规定的工作任务,协议薪酬可上浮。上浮金额依据合同约定标准确定,最高不超过20万元/年。学校为人才提供安家补助、科研启动经费;聘期内,提供周转房(或租房补贴),缴纳社保,发放福利。

(三)高层次人才团队
高层次人才团队带头人的引进待遇参照“领军人才”或“学科带头人”待遇执行;团队核心成员待遇参照“青年英才”短期聘用人才待遇执行。
三、引进计划
(一)博士师资引进计划

(二)应用型师资引进计划

(三)初级岗位师资引进计划

四、报名
“太阳集团tyc334552022博士论坛”于2022年2月9日召开,采取线上线下相结合的方式,有意向者扫描下方二维码进入论坛了解详情。

应聘人员请将简历电子版发送至“dqq_joyce@163.com”,邮件主题格式为“应聘+专业+姓名”。
五、联系方式
联系人:董老师:15265827787
种老师:17861926156(历史)
李老师:15063258375(行管)
地址:山东省枣庄市薛城区民生路1号太阳集团tyc33455政治与社会发展学院
邮编:277160
六、其他
未尽事宜及与太阳集团tyc33455人才引进政策不一致之处依照太阳集团tyc33455的相关规定执行。