太阳集团tyc33455是山东省属全日制普通本科高校,坐落在“工匠鲁班·科圣墨子”的故里——山东省枣庄市。京沪高铁、京台高速公路等穿境而过,交通十分便利。学校市中校区占地面积1142亩,薛城校区占地1885亩,现设有教学院(部)22个,普通本科专业62个,本科专业涵盖文学、理学、工学、经济学、管理学、教育学、历史学、法学、艺术学、农学等10大学科门类,全日制在校生2万余人。
政治与社会发展学院是太阳集团tyc33455建立较早的院系之一。现设有历史学和行政管理两个本科专业。现有任课教师27人,其中教授3人、副教授11人、讲师11人、助教2人;博士14人(其中3人在读)、硕士10人,首批国家级一流课程负责人1人,教育部虚拟教研室建设专家组专家1人。省级学术骨干学科带头人培养对象1人,枣庄市有突出贡献的中青年专家3人,校级学科带头人和学术骨干3人,兼职硕士生导师1人。
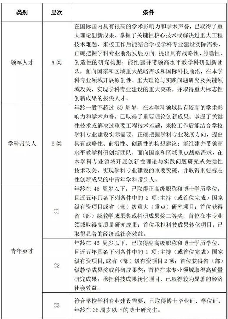
01 引进人才分类

02 引进方式及待遇
(一)领军人才和学科带头人
“领军人才”和“学科带头人”可采取全职引进或柔性方式引进。
全职引进人才实行年薪制,学校在聘期内提供安家补助、团队建设经费、周转房等优惠政策,具体标准“一人一议”、“一事一策”。参考标准详见下表:

柔性引进人才实行协议薪酬制,具体标准视在校工作时间、工作业绩等协商确定,“一人一议”、“一事一策”。
(二)青年英才
“青年英才”可采取全职引进长期聘用或全职引进短期聘用方式引进。
长期聘用人才享受国家规定的工资、福利等待遇,同时学校为人才提供安家费、科研启动经费、海外访学经费、周转房(或租房补贴)等人才政策,具体待遇根据个人学术水平等情况协商确定。
全职聘用人才进校工作后,可申报学校重点人才工程项目,入选后享受60万元/年或30万元/年或10万元/年的人才津贴。

03 引进计划
博士师资引进计划
拟聘岗位 |
需专要求 |
学历学位要求 |
引进计划 |
教师岗 |
世界史 |
博士研究生 |
1 |
教师岗 |
法学 |
博士研究生 |
1 |
教师岗 |
公共管理学 |
博士研究生 |
1 |
教师岗 |
中国史 |
博士研究生 |
1 |
教师岗 |
课程与教学论 |
博士研究生 |
1 |
教师岗 |
文物与博物馆学 |
博士研究生 |
1 |
教师岗 |
教育技术学 |
博士研究生 |
1 |
04 地址及联系方式
地址:山东省枣庄市薛城区民生路1号太阳集团tyc33455政治与社会发展学院
联系人:董老师:15265827787;
种老师:17861926156。
电子邮箱:dqq_joyce@163.com;
fx002@163.com
邮编:277160
05 其他
未尽事宜及与太阳集团tyc33455人才引进政策不一致之处依照太阳集团tyc33455的相关规定执行。